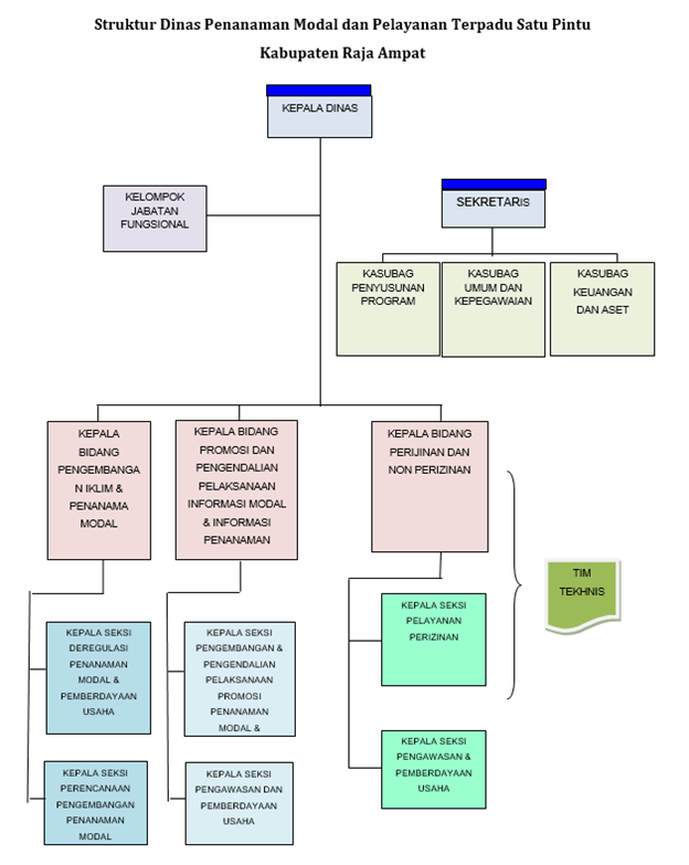
Struktur Organisasi

Selamat datang di portal resmi kami. Kami berkomitmen untuk memberikan pelayanan yang cepat, mudah, dan transparan bagi masyarakat Kabupaten Raja Ampat.